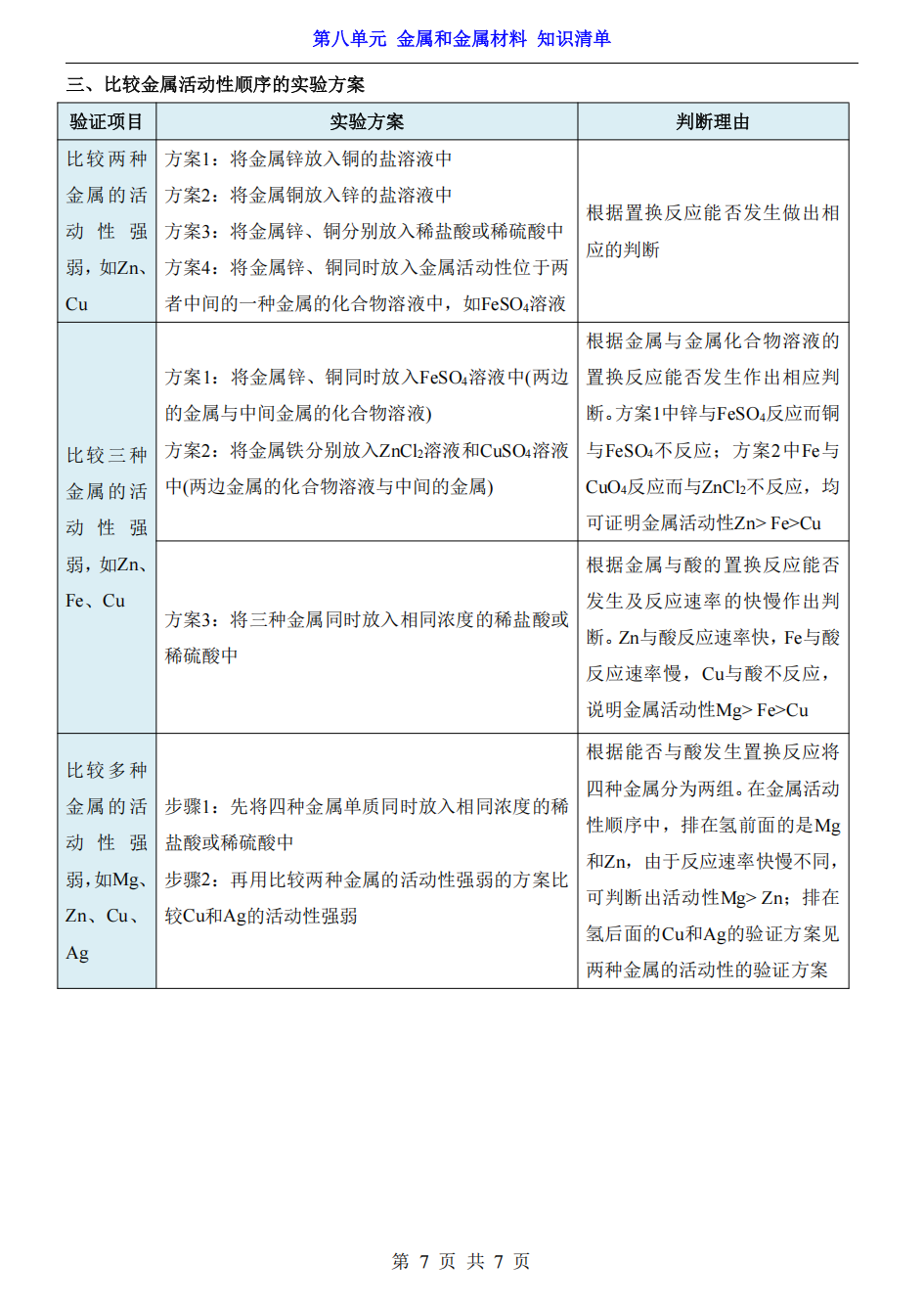
人教版九年级化学下册,第8单元+金属和金属材料(思维导图)和(知识清单),2025年
会顶览山
2025-09-11知识连接能力的桥梁
关注
附件下载
第8单元+金属和金属材料(思维导图).pdf
第8单元+金属和金属材料(知识清单).pdf
文章推荐
国家中小学智慧教育平台,电子教材查看网站
会顶览山
0评论
2025-12-27
英语发音的拼读有明确规律(即 “自然拼读法”),但存在例外(受历史演变、外来词影响)
会顶览山
0评论
2025-11-28
测试微文的H5样式
会顶览山
0评论
2025-10-11
人教版九年级化学下册,第8单元+金属和金属材料(思维导图)和(知识清单),2025年
提交
转载
0